Jan 11, 2022
Digital Engineering Modern Turbomachinery Design Platforms

The Importance of Turbocharger Compressor Design
In the age of green energy and increased efforts to minimize our carbon footprint, the design of a turbocharger plays an important role in reducing engine fuel consumption and emissions while increasing the performance. When developing an engine with a turbocharger, the general approach is to select a turbocharger design from a product list. The primary issue with this approach is that it does not cover 100% of the requirements of engine characteristics, i.e. it has non-optimal construction for the engine being developed. The operational characteristics of an engine directly depends on the interactions between the system components. This non-optimal construction will always lead to a decrease in the engine’s performance. In addition, the iteration process of turbocharger selection is time and resource consuming.
That is why the most optimal way to develop an engine with turbocharging is to design a turbocharger from scratch; wherein the operational points of compressor needed to satisfy the engine’s optimal operation are known, i.e. compressor map (Figure 1). But how do we quickly get a compressor map? Even at the preliminary design level, the design of turbocharger flow path requires dozens of hours for high-level engineers. And what about less experienced engineers?

Figure 1 Compressor Map Generated in AxSTREAM®
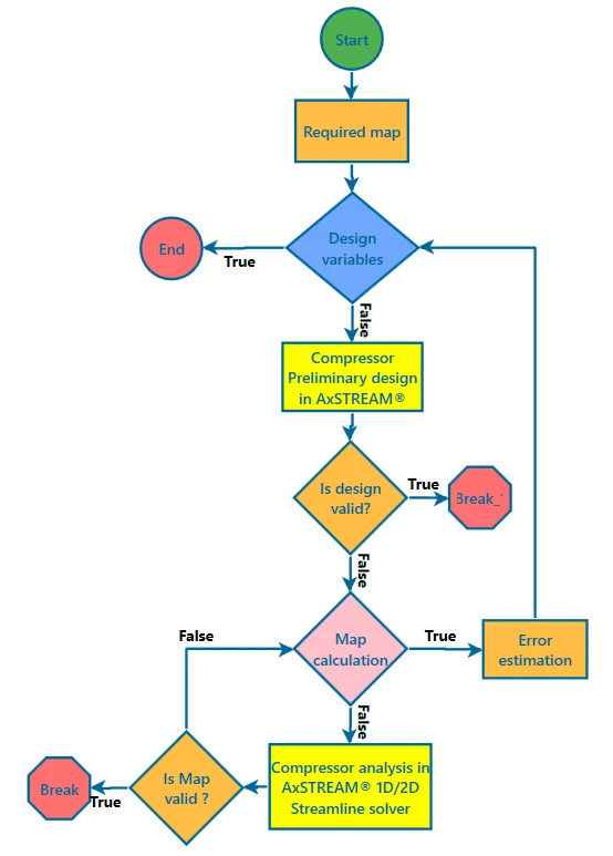
Automating Compressor Design with AxSTREAM
Incorporating a digital engineering approach with a turbomachinery design platform such as AxSTREAM® allows designers to find the compressor design with all the required constraints which correspond to the specified compressor map needed. The design process is presented in Figure 2.
The main stages of a compressor design process are as follows:
– Specify required map;
– Automatic design of compressor flow path generated in Preliminary Design;
– Generate the map using AxSTREAM’s 1D/2D Streamline Solver, if design is valid;
– The final design is selected based on minimal deviation between designed compressor map and specified one.
Utilizing AxSTREAM’s Preliminary Design module in combination with well proven compressor component loss models allows a designer to quickly get close to the final design. To complete the compressor design procedure, the stress calculation and 3D calculations can be performed in AxSTRESS™ and AxCFD™ modules respectively to fine tune the design.
As a result, a compressor design with generated map is produced. Figure 3 shows the example of the found compressor design and map in comparison to the specified map. The blue lines correspond to the required map while red line show the compressor as automatically designed in Preliminary Design governed by AxSTREAM ION™.
It can be seen in Figure 3, utilizing the automatic design system in AxSTREAM® allows for the preliminary design of a turbocharger compressor based on the required map with speed and accuracy.
Interested in learning about how you can utilize AxSTREAM® to automatically design a compressor for your turbocharger? Contact us at Info@Softinway.com to schedule a demo!
"*" indicates required fields




