Apr 10, 2026
Rotating Detonation Engines vs. Continuous Combustion: The Unique Advantages To Optimize Your Cycle Model

Every gas turbine engineer learns the Brayton cycle early in their career where it compresses, combusts, and expands. It’s clean, elegant, and well-understood, but buried inside that familiar diagram is an assumption so common it’s nearly invisible: combustion happens at constant pressure. The fluid goes in; heat is added; the fluid comes out, but the pressure barely moves.
While this conventional continuous combustion has served the industry well for decades, the Rotating Detonation Engine (RDE) offers attractive advantages with detonation-driven pressure waves. In this blog, we walk through the key differences between these combustion methods and how they can affect your cycle or engine design. Once you understand the underlying physics, it will be hard to look at a conventional combustor the same way again.
The Benefits of Continuous Combustion
In conventional combustors, the primary design objective is to minimize pressure fluctuations, as sudden spikes can stress turbine components, disrupt the steady flow required by downstream stages, and complicate compressor–turbine matching. As a result, stable, continuous (near-isobaric) combustion is preferred. Its predictability, mechanical robustness, steady turbine inlet conditions, and strong foundation in decades of empirical data have made it the standard approach across most turbomachinery applications.
That stability, however, comes at a thermodynamic cost. By keeping combustion at constant pressure, the working fluid never receives the additional push that a pressure rise through the combustion zone would provide. When combustion happens at constant pressure, the working fluid can’t extract the full energetic potential of the fuel-air mixture. This cycle operates along the Brayton path, an isobaric, constant-pressure route from compression to expansion, and while it is efficient by engineering standards, it is not the theoretical optimum
The Benefits of Rotating Detonation Engines
A Rotating Detonation Engine (RDE) doesn’t burn fuel, it detonates it. A supersonic detonation wave continuously propagates around an annular combustion chamber, and the key consequence is not just speed: it’s a near-instantaneous pressure rise across the combustion front. This is known as the Humphrey cycle and is why Rotating Detonation Engines are particularly relevant for applications where thermal efficiency and power density are critical, like aerospace propulsion systems, next-generation gas turbines, and high-efficiency power generation cycles.
Instead of adding heat at constant pressure, like the Brayton cycle, the Humphrey cycle’s detonation adds heat closer to constant volume leading to a significant thermodynamic payoff. For the same fuel input, the cycle extracts more work because the pressure rise during combustion effectively does part of the compression work for you. The cycle reaches higher peak pressures without requiring a larger compressor.
This efficiency advantage over an equivalent Brayton cycle is not marginal, with studies consistently showing thermal efficiency improvements of around 5–10%, depending on operating conditions and cycle configuration.

Figure 1. Rotating Detonation Engine annular combustor architecture and detonation front structure (bottom: experimental firing)
Pressure-Gain Combustion in Rotating Detonation
At the heart of Rotating Detonation Engines is pressure-gain combustion, which is exactly what RDEs deliver. In a conventional combustor, there is a small total pressure loss (typically 3–5%). In contrast, a Rotating Detonation Engine can generate a net total pressure rise through the combustion zone. That extra pressure propagates downstream into the turbine as additional available work.
This is the core thermodynamic argument for Rotating Detonation Engines: the expansion potential comes from combustion itself, not just from the compressor. The cycle becomes more efficient because you improved the turbine or compressor and the process between compression and expansion has changed, replacing isobaric heat addition with the detonation-based Humphrey cycle.
However, this also means that if you are modeling an RDE-based cycle and still applying conventional isobaric combustion assumptions in your model, you’re fundamentally underestimating the available work. And this is not a rare occurrence. This is actually a common starting point for engineers beginning to explore Rotating Detonation Engine architectures with existing tools built around Brayton-cycle assumptions. So, keep in mind that the efficiency numbers you compute aren’t wrong because of numerical error. They’re wrong because there is a conceptual mismatch between the physics and the model.
Applying the Correct Combustion Assumptions Early
Early design decisions are where the impact really shows up, making it important that cycle-level decisions, like pressure ratios, expansion ratios, turbine inlet temperature targets, are made as early as possible—when changing them is cheap. That’s why it’s crucial to apply the correct combustion assumptions when modeling Rotating Detonation Engines, otherwise downstream components risk being mis-sized from the very start.

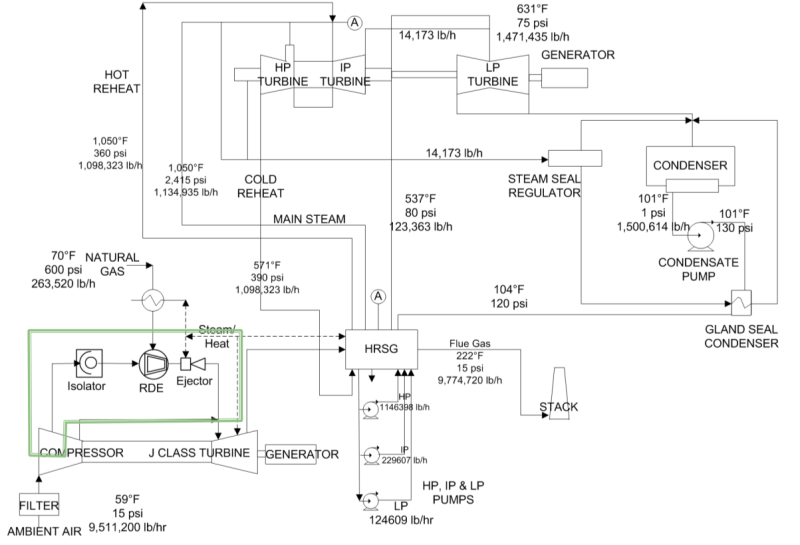
Figure 2. Rotating Detonation Engine Combined Cycle Power Plant
Accounting for pressure-gain combustion during cycle modeling is crucial. With the rotating detonation combustor burner component in AxSTREAM System Simulation, engineers can define the detonation-based heat addition, capture the pressure rise across the combustion zone, and directly compare the thermodynamic performance of an RDE-based cycle against a conventional Brayton baseline. This lets teams explore tradeoffs and understand which architecture best fits the target application, all before any hardware is built.

Figure 3. Rotating Detonation Engine-based cycle model in AxSTREAM System Simulation: pressure-gain combustion integrated with power transfer and generation components
The Assumption Worth Questioning
The Brayton cycle isn’t going anywhere, but as pressure-gain combustion technologies, like Rotating Detonation Engines, move closer to practical application, the isobaric combustion assumption deserves scrutiny earlier in the design process. This assumption is deeply embedded in existing modeling frameworks, and it’s the one that most directly affects downstream component sizing.
The potential efficiency gains are significant, the thermodynamics are well understood, and the modeling tools to capture them now exist. The real question is: which cycle best fits your application, and does your model reflect that choice from the start?
Interested in testing AxSTREAM’s rotating detonation combustor burner capabilities? Request a software trial here.
References
- Lynch, E.D., Claflin, S., Stout, J. — “Rotating Detonation Combustion for Gas Turbines: Modeling and System Synthesis to Exceed 65% Efficiency Goal,” Aerojet Rocketdyne, DE-FE0023983. 2015 University Turbine Systems Research Workshop, Atlanta, GA, November 2015.
"*" indicates required fields


